sign up log in
Want to go ad-free? Find out how, here.

Shake-up to Commerce Commission governance proposes the axing of specific grocery and telecommunications commissioner roles

Public Policy / news
Shake-up to Commerce Commission governance proposes the axing of specific grocery and telecommunications commissioner roles
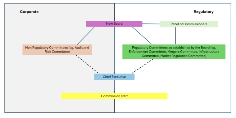
Government's new Commerce Commission structural model
Government's new Commerce Commission structural model.

The roles of the grocery and telecommunications commissioners look set to go, as the Government eyes substantial changes to the Commerce Commission's governance.

A new structure, comprising a board with five members, and an up to 12-member panel with individuals appointed by the Minister, plus regulatory committees that will take over the regulatory monitoring and enforcement work, is being proposed by the Government.

The changes are outlined in a cabinet paper from Commerce and Consumer Affairs Minister Scott Simpson, following recommendations made in a review by Paula Rebstock that was delivered in June last year.

Simpson proposes that the new board and panel will be established mid-2027. Meanwhile, New Zealand's first Grocery Commissioner Pierre van Heerden, who was appointed in July 2023, and Telecommunications Commissioner Tristan Gilbertson, reappointed in June last year, will serve out their current terms as the Government considered this to be the most balanced approach.

Van Heerden and Gilbertson will be asked to transition over to the new panel with the watchdog's current chairman John Small, and deputy chairwoman Anne Callinan moving to the board.

"The named commissioner positions have provided visibility and prioritisation in sectors with significant consumer harm. However, when decisions are made individually, this comes at the expense of flexibility and the collective decision-making that is central to the Commission’s effectiveness as an economy-wide competition and fair trading authority."

"We are confident that many of the benefits of the named commissioner approach can be maintained under the panel model," the response from Simpson says.

Rebstock's review recommended moving away from named commissioners, as it found that approach did not align with a "whole of commission" notion, and is an anomaly compared to overseas peers.

One departure from Rebstock's recommendations is that panel members, including sector specialists, can be appointed by the Minister. Rebstock had suggested in her final report that a two-stage process was implemented, with the new board recruiting panel members, and putting forward recommendations to the Minister.

The five-member new board itself is intended to bring an "outside-in" governance perspective; no more than two members of the board can also serve at the panel at the same time, Simpson said.

Changes to the Commerce Act are also proposed to allow for the creation of a specialist class of regulatory committees. These would make regulatory decisions, and exercise the Commission's statutory powers, functions and duties for matters such as merger clearances.

Each specialist regulatory committee must comprise at least two panel members.

Economist and former Commerce Commission chairwoman Rebstock was asked in late 2024 to review the governance and effectiveness of New Zealand's competition watchdog, by the then Commerce and Consumer Affairs minister Andrew Bayly.

At the time, Bayly said New Zealand was "increasingly out of step with international trends" and called for bureaucracy to be cut in the country's grocery sector that is dominated by a supermarket duopoly.

Britain's Competition and Markets Authority (CMA) operates with a panel of commissioners who can be appointed to decision-making committees, but Britain also has sector regulators such as Ofcom (telecommunications) and Ofgem for energy. These share competition law regulatory powers with CMA.

The Australian Competition and Consumer Commission (ACCC) also appoints commissioners with sector expertise to chair relevant committees, as administrative arrangements rather than statutory positions. 

Furthermore, the proposed model also draws on the Reserve Bank's governance structure, which separates its board from the Monetary Policy Committee that makes interest rate decisions.

The government intends to introduce a bill to parliament early this year, for the legislative changes required for the reforms.

We welcome your comments below. If you are not already registered, please register to comment

Remember we welcome robust, respectful and insightful debate. We don't welcome abusive or defamatory comments and will de-register those repeatedly making such comments. Our current comment policy is here.

7 Comments

What Grocery Commissioner?

 

Up
7

My first thought too.

Up
1

This Labour virtue signaling appointment: didn't that work well //

“The Commerce Commission found that New Zealand supermarkets earn $1 million a day in excess profits because of a lack of competition.

“As the global cost of living crisis continues to put pressure on families, his appointment is a significant one to hold the sector to account."

https://www.beehive.govt.nz/release/first-grocery-commissioner-appointe… 

 

Up
3

kknz2025,

This Labour virtue signaling appointment: didn't that work well //

And what has been achieved under this lot? The square root of sod all I suggest. 

Up
2

You know, the one that was appointed by Luxon and Willis. He was going to "shake up the supermarket industry" and make food cheaper for everyone. 

Every government since forever has come out chest beating over the supermarket industry when they first get elected, only to have it gradually fade into the background, hoping no one has noticed.

Up
2

The role was created & the commissioner was appointed by Labours Duncan Webb, refer my link above 

Up
0

Okay I see that now. But it doesn't alter my point that they're all the same. Unless Nicola Willis separates wholesale from retail, nothing will change in the supermarket duopoly industry. They all come out swinging, but tinkering around the edges won't change anything. 

Up
0